新闻资讯

联系方式

联系人:陈先生

手机:18025461901

邮箱:jimmeny-tpu@163.com

地址:中国广东省东莞市石排镇向西工业区二南11号2号楼

网址:http://www.teamhigh.cn

您当前的位置: 首页 > 新闻资讯

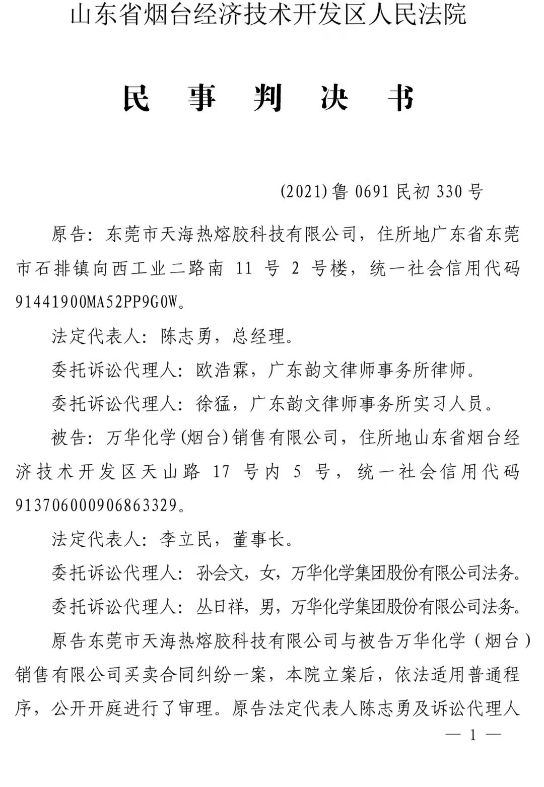
天海与万华民事判决书

发布时间:2022-02-11 来源:东莞市天海热熔胶科技有限公司
民事判决书




天海与烟台万华之品质纠纷经由烟台经开区法院审定:烟台万华存在偷换包装,欺瞒顾客之行为,承担相应之过错。但天海公司对于错误在烟台万华、损失由天海承担之判决不服,将继续上诉!


关于我们


东莞市天海热熔胶科技有限公司


专注于环保聚氨酯热熔胶的研发和生产,多项技术已经申报国家专利,天海胶膜全部选用优质进口原料,品质可靠、性能稳定、价格合理,广泛应用于制鞋、电子、包装、服装等领域,尤其在制鞋和电子书套行业中的应用已处于国内领先和领导地位。


联系我们


联系方式:18922995399联系人:金小姐网站:www.teamhigh.cn地址:东莞市石排镇向西工业区二南11号2号楼


扫码关注

CONTACT

手机:18025461901

地址:中国广东省东莞市石排镇向西工业区二南11号2号楼

越南地址:越南平阳省顺交市顺交坊新加坡住宅区DC62,NA1路,68-70区

官方视频号

微信小程序

手机官网

Copyright ©2020 东莞市天海热熔胶科技有限公司    技术支持:美中鞋业网(管理登录